Skip to content
Home
About Us
Questions
Webinars
Pricing
Contact Us
Home
About Us
Questions
Webinars
Pricing
Contact Us
Sign Up
Login
Login / Sign Up
Home
About Us
Questions
Webinars
Pricing
Contact Us
Home
Courses
Clinical
ENT
ENT
Curriculum
20 Sections
58 Lessons
10 Weeks
Expand all sections
Collapse all sections
EARWAX
8
1.1
DEFINITION
1.2
RISK FACTORS
1.3
SIGNS & SYMPTOMS
1.4
INVESTIGATIONS & DIAGNOSIS
1.5
TREATMENT PLAN
1.6
PROGNOSIS
1.7
KEY INFORMATION
1.8
EXTRA’S
OTITIS EXTERNA
6
2.1
DEFINITION
2.2
SIGNS & SYMPTOMS
2.3
INVESTIGATIONS & DIAGNOSIS
2.4
TREATMENT PLAN
2.5
PROGNOSIS
2.6
KEY INFORMATION
ACUTE OTITIS MEDIA
6
3.1
DEFINITION
3.2
RISK FACTORS
3.3
SIGNS & SYMPTOMS
3.4
TREATMENT PLAN
3.5
KEY INFORMATION
3.6
EXTRA’S
CHRONIC SUPPURATIVE OTITIS MEDIA
1
4.1
DEFINITION
OTITIS MEDIA WITH EFFUSION (GLUE EAR)
3
5.1
DEFINITION
5.2
RISK FACTORS
5.3
REFERRAL CRITERIA
CHOLESTEATOMA
5
6.1
DEFINITION
6.2
RISK FACTORS
6.3
SIGNS & SYMPTOMS
6.4
TREATMENT PLAN
6.5
KEY INFORMATION
HEARING LOSS
5
7.1
DEFINITION
7.2
SIGNS & SYMPTOMS
7.3
TREATMENT PLAN
7.4
KEY INFORMATION
7.5
EXTRA’S
OTALGIA
1
8.1
OTALGIA
OTORRHOEA
1
9.1
OTORRHOEA
SINUSITIS
4
10.1
DEFINITION
10.2
RISK FACTORS
10.3
SIGNS & SYMPTOMS
10.4
TREATMENT PLAN
NASAL BLOCKAGE
1
11.1
NASAL BLOCKAGE
RHINORRHOEA
1
12.1
RHINORRHOEA
NASAL TRAUMA
1
13.1
NASAL TRAUMA
EPISTAXIS
1
14.1
EPISTAXIS
FACIAL PAIN
1
15.1
FACIAL PAIN
FACIAL PALSY
1
16.1
FACIAL PALSY
HOARSENESS & STRIDOR
1
17.1
HOARSENESS & STRIDOR
VERTIGO
5
18.1
DEFINITION
18.2
RISK FACTORS
18.3
SIGNS & SYMPTOMS
18.4
TREATMENT PLAN
18.5
KEY INFORMATION
TINNITUS
6
19.1
DEFINITION
19.2
RISK FACTORS
19.3
SIGNS & SYMPTOMS
19.4
TREATMENT PLAN
19.5
PROGNOSIS
19.6
KEY INFORMATION
Flash Card
0
EXTRA’S
EXTRA’S
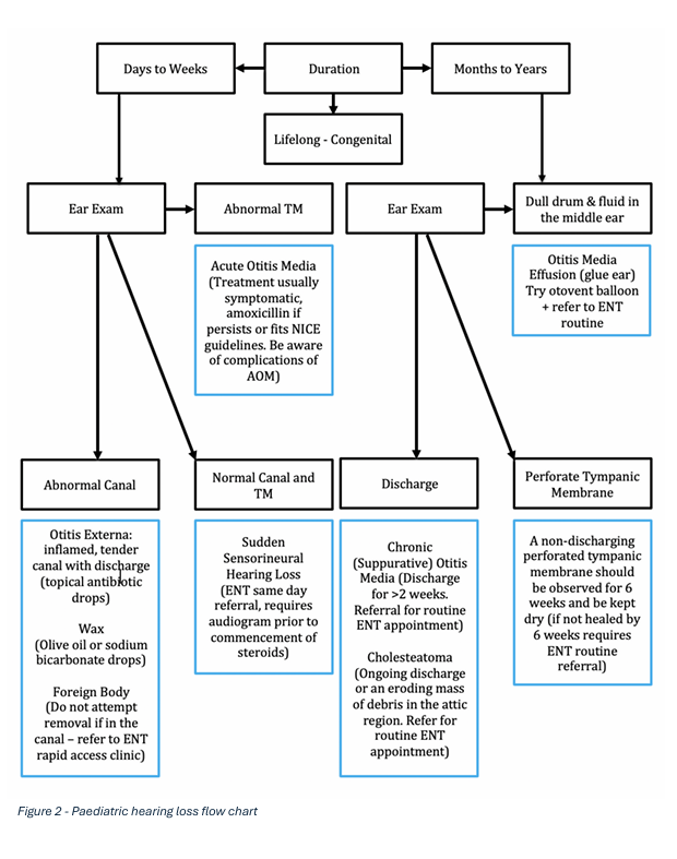
Classification can be:
Based on severity (mild to profound)
Type (conductive/sensorineural/mixed)
Onset (sudden/gradual)
Duration (acute/chronic)
HEARING LOSS Reference
Scroll to Top
Modal title
Main Content