Curriculum
- 20 Sections
- 58 Lessons
- 10 Weeks
Expand all sectionsCollapse all sections
- EARWAX8
- OTITIS EXTERNA6
- ACUTE OTITIS MEDIA6
- CHRONIC SUPPURATIVE OTITIS MEDIA1
- OTITIS MEDIA WITH EFFUSION (GLUE EAR)3
- CHOLESTEATOMA5
- HEARING LOSS5
- OTALGIA1
- OTORRHOEA1
- SINUSITIS4
- NASAL BLOCKAGE1
- RHINORRHOEA1
- NASAL TRAUMA1
- EPISTAXIS1
- FACIAL PAIN1
- FACIAL PALSY1
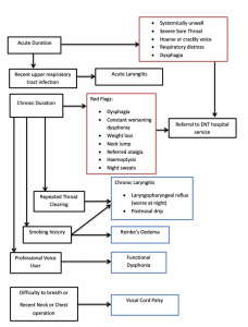
- HOARSENESS & STRIDOR1
- VERTIGO5
- TINNITUS6

